
Overview
The "Sales" tab of Ganesh software includes all your sales and customers functions. In this intuitive menu divided into three parts are options for managing your customers, business and their follow-ups
The commercial management module functionalities:
- Customer catalog with sales conditions and customer care
- Grouping of clients by families
- Third Party Management: Agents, Freight Forwarders, Carriers
- Logistic settings
- Special sales conditions management by customers or customers families
- Commercial management : Quotes, files, delivery notes, invoices, planning of installations
- Regulation Management
- Logistics invoicing
- Delivery tours organization
- Business Management : Records consolidation
- Files analysis : cost prices, margins
- Balance sheets by clients
- Multi filters history
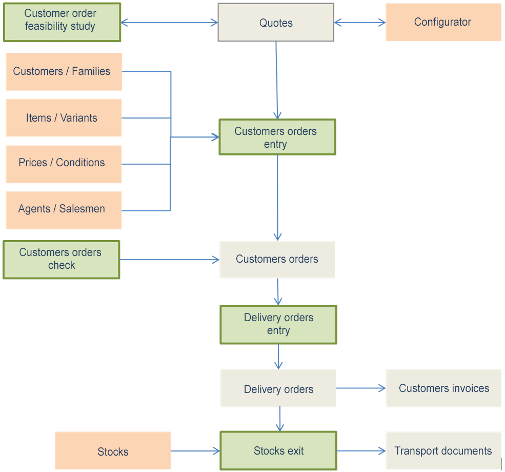
The Commercial Management process

Screens of sales and commercial management
English (United Kingdom)
Français (France)