Présentation

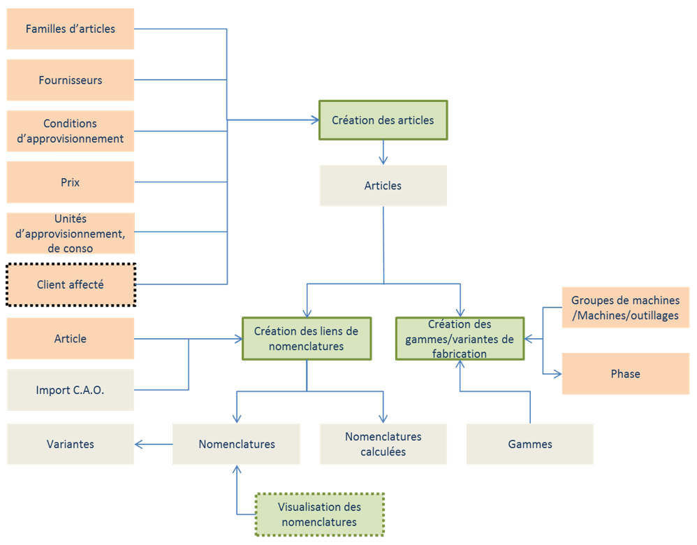
Le module Données Techniques permet la gestion de la base articles. Il est possible de créer des articles ou d'importer depuis votre solution de CAO des nomenclatures produits finis. Les gammes et les prix par fournisseurs et par quantité peuvent également être importés.

Le module Données Techniques intègre les fonctionnalités suivantes :

  • Gestion des articles (produits finis, semi finis, articles, matières, etc...)
  • Gestion des familles d'articles
  • Gestion des équivalences articles
  • Gestion des paramètres logistiques articles
  • Analyse des prix articles
  • Gestion des nomenclature produits fini et semi finis
  • Gestion des nomenclatures dynamique de produits fini et semi finis
  • Duplication de nomenclature
  • Importation des nomenclature depuis un système de CAO (format excel)
  • Gestion des gamme de fabrication produits finis et semi finis
  • Copie de gammes de fabrication
  • Gestion organisation atelier
  • Gestion du parc machines atelier
  • Gestion des contrôles qualité
  • Gestion documentaire (GED)
  • Gestion des non conformités 

 

Le processus Données Techniques

 

Écrans du process Donnée Techniques

 

Vidéo de présentation du module de gestion des Données Techniques